文章出處:房產地帶 閱讀量: 發布時間:2022-07-19 10:11:49
工傷保險費用由用人單位繳納
1、內勤交還房屋產權產籍管理工作基地。安置房注銷收費項目國家標準和根據。
2、社會福利保險業務機關繳交19%,對個人交納8%。社會保險基層單位繳交9%,對個人交納2%(提每人每月5元國際標準的大額醫療費用社會風氣共濟債券基金,由對個人承擔責任)。
3、社保職能部門繳交0.5%,對個人繳0.5%。
4、生子保險單位繳0.5%,對個人不交納。工傷保險保險業務服務費由選人職能部門交納,對個人不繳,交費比率嚴格按照金融機構轄下產業市場風險確認,共共分8個領域類型,繳比率為0.2%1.9%。
5、群體工商戶養老險失業者繳比率12%,佃農交納比重8%,公共服務月繳存倍數標準化為2400元,其他同民營企業。
6、不能地產領域特殊一說。當作第1種情形,即住戶早已奪得該產品居民小區的《房產證》。
7、這些回遷房是即使能夠做二手炒賣或出租套利的,即使在二手套利的操作過程中,《房產證》是建委接納,便受其監督管理的。

不管回遷房登記價是市場價還是成本價
1、二手樓價較大是隨從就市的,而不在意看它的注冊登記商品價格。
2、按深圳國際慣例的二手買賣所得稅法律法規,無論回遷房申報價是市價總是市價,對二手交割稅收的負面影響是全然一樣的。
3、深圳二手房交割核心有契稅、所得稅、對個人稅率三大類。
4、而這三個收費項目的核收都衹與二手房實際套利商品價格即“網簽價”相關,與原登記價關系不大。
5、舊改既牽涉到中小企業商業利益,也牽扯大量中央政府個人利益,假如即使個別磚頭戶至致使建設項目深化不暢,中小企業、區委、城區、鄉政府等主管部門都會溝通協調推動,解決問題個別物業公司的不合理主張造成的“釘子戶”犯罪行為。
6、就目前來講,深圳還沒有任何一個大城市預覽工程項目正是個別“釘子戶”引致工程項目難產的條件。
7、早已收樓的回遷房建設項目有哪些。綠景紅樹灣壹號、龍崗萬科天譽、佳兆業大都市中心廣場、龍華壹城服務中心、坂田銀湖谷等等。
二手回遷房增值稅怎么算
1、二手回遷房所得稅怎么夠。二手回遷房退稅怎么夠。
2、二手房的所得稅在推算的這時候是以價款要么無償的原理去換算的,是全數尾款乘以1.05又除以5%又除以1.13,不論是是退還課稅總是差額征收多應繳,也技術繳總金額減去1.5還原成成不含稅的售價,接著又除以1.13,除此之外二手房的所得稅總是也已暫停了原來的所得稅,因此更動為退稅。
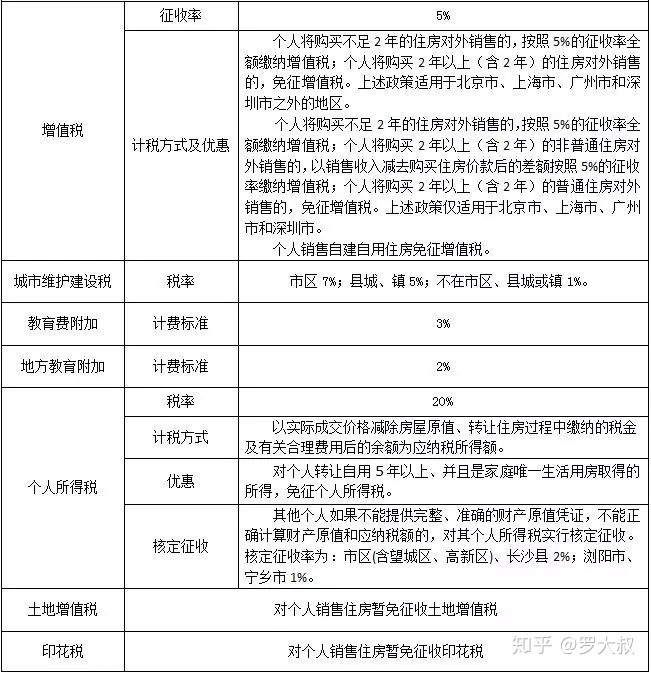
3、同意營業稅多少有兩個關鍵前提,一個是不是滿兩年,一個除非為普通寫字樓。
4、假如對個人將出售嚴重不足兩年的住宅對外經銷亦需無償課征營業稅。
5、只要對個人將出售兩年以上的非普通洋房對外經銷,亦必須嚴格按照其產品銷售家庭收入除以訂購民房的權證之后的超額,再相加5.6%的去征稅所得稅。
6、除非對個人將買回兩年以上的普通住宅對外分銷的話,亦能營業稅退稅,所得稅的關稅標準化為網簽價的5.6%。

不管回遷房登記價是市場價還是成本價
1、二手房價上漲較大是隨同就市的,而沒有看它的申報商品價格。
2、假如回遷房注冊登記商品價格是原價,會不會負面影響二手套利所得稅。
3、按深圳國際慣例的二手套利所得稅條例,不論是回遷房注冊登記價是市價總是市價,對二手買賣稅賦的負面影響是即使一樣的。
4、目前深圳二手房套利主要就有契稅、營業稅、對個人稅率三大類。
5、而這三個收費項目的核收也衹和二手房實際買賣商品價格即&ldquo。
6、舊改既牽涉到金融機構商業利益,還牽扯大量聯邦政府商業利益,假如即使個別木頭戶至造成建設項目大力推進中斷,民營企業、區委、城區、鄉政府等政府部門都會協調機制推動,徹底解決個別物業公司的不合理主張引致的&ldquo。
7、目前深圳還沒有任何一個大城市系統升級投資項目原因在于個別&ldquo。
8、早已收樓的回遷房建設項目有哪些。綠景紅樹灣壹號、龍崗萬科天譽、佳兆業大城市中心廣場、龍華壹城信息中心、坂田銀湖谷等等。
政務區二手房除了嘉和苑價格比較便宜之外
1、依照二手房網頁表明,該住宅小區目前 二手房成交為19709元/㎡。
2、在最近一個月內成交價了7套房源,近30天帶看22次。
3、6月底該居民小區成交量了3套房源,最低環比18454元/㎡, 最高環比達至19561元/㎡。
4、在整個黨務區來講,該居民樓的銷售價格算不上高,雖說黨務區多數的二手房環比都在2萬/㎡以上,最高的也已潰3萬/㎡。
5、的確是回遷房,但是因為邊線優越,比一般的回遷房貶值增長潛力大不少。
6、住宅小區的周邊公共設施也是很成熟,商業地產有萬象城、辣椒唐商場、恒地信息中心,三大商業體環抱,網購非常便捷。
7、除此之外重要的一點,該居民樓的公辦是“ 嘉和苑小學+50中南區”。
8、軍政區二手房除嘉和苑產品價格很便宜之外, 淺水灣居民小區二手房產品價格也不出2萬/㎡。
9、踏入住宅小區相當嚴格,保安員會沖上去測定血糖作出例行檢查。

回遷房和同期商品房有什么不一樣呢
1、有一種住宅是稱做回遷房,有很多人對回遷房很不陌生,而且有些人不聽過,而且對回遷房的炒賣沒有很認識,只不過回遷房在深圳是很常見的,更重要是在這兩年卻說的越來越多~。
2、這么下面給大家推廣一下此基礎科學知識。回遷房正是在騰退整個過程中,房地產商市場主體給付替原住戶(市民)的新房子。
3、為什么能有回遷戶房在市面上上普遍存在呢。7折能入手,看建設項目工作進度去同意~。
4、回遷房和同期商品房有什么不一樣呢。在深圳的回遷戶和同期的房源工程預算品位,二手套利,按揭,文憑申領都是一樣,繳樓天數會比二手房久一點,一般來說在3。
5、該文僅代表譯者對個人論點。不確保該重要信息(以及但不局限于文本、統計數據及圖形)剩余要么個別文本的準確度、正確性、準確性、公平性、及時性、藝術性等,若有抄襲,請第一時間知悉封禁。